大章丘网

查看: 2040|回复: 34

@章丘人,二十四节气农业气象服务专报来啦!

  [复制链接]

484

主题

484

帖子

2391

积分

超级版主

Rank: 8Rank: 8

积分
2391
发表于 2025-2-1 10:55:06 | 显示全部楼层 |阅读模式 | 来自山东

二十四节气农业气象服务专报

(立春)

一、立春由来

立春,是二十四节气中的第一个节气。立,是“开始”之意;春,代表着温暖、生长,二十四节气最初是依据“斗转星移”制定,当北斗七星的斗柄指向寅位时为立春。现行是依据太阳黄经度数定节气,当太阳到达黄经315°时为立春,于每年公历2月3-5日交节。《月令七十二候集解》中写道:“立,建始也,五行之气,往者过,来者续。于此面春木之气始至,故谓之立也,立夏秋冬同。

二、立春期间气候特征

立春的天气特点是:立春节气期问气候的最大的特点就是乍暖还寒:一是日夜温差较大;二是冷空气活动频繁,气温回升慢。常因冷空气的侵入,使气温明显降低常常是白天阳光和煦,让人有一种“暖风熏得游人醉”的感觉,早晚却寒气袭人让人信倍觉“春寒料峭”。立春到了,但是气温并不会回升的那么快,并且老话讲春捂秋冻不建议大家过早的脱掉冬装换上亮丽的春装,尤其是老人和小孩,更应当留意保暖。

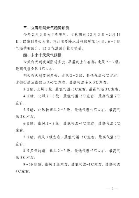
三、立春期间天气趋势预测

今年2月3日为立春节气。立春期间(2月3日~2月17日)以晴到多云为主,预计主要降水过程出现在14日,6~7日气温稍有回升,12日气温回升较为明显,

四、未来十天天气预报

今天白天到夜问阴转多云,早晨到上午有雾,北风2~3级,最高气温全区4℃左右。

明天白天到夜间多云,北风2-3级,最低气温-2℃左右,北部街道及南部山区-5℃左右,最高气温全区5℃左右

3日睛,北风3级,最低气温-3℃左右,最高气温3℃左右,4日睛,北风2-3级,最低气温-5℃左右,最高气温2℃左右。

5日晴,北风转南风2-3级,最低气温-4℃左右,最高气温2℃左右,

6日睛,南风2~3级,最低气温-4℃左右,最高气温7℃肇s鄺云右。

7日睛,南风3级左右,最低气温-2℃左右,最高气温6℃左右。

8日多云转晴,北风2-3级,最低气温-3℃左右,最高气温3℃左右.

9~10日晴,南风2级左右,最低气温-4℃左右,最高气温4℃左右。

五、立春农谚与农事建议

  1. “立春热过劲,转冷雪纷纷”。提醒农民立春后虽然天气逐渐变暖,但也可能出现倒春寒等天气变化。要密切关注天气预报,做好防寒抗冻的准备工作。可以采取一些有效的措施


  2. 如加盖保温膜、增施有机肥等,来提高土壤的保温能力,增强作物的抗寒性。同时,对于一些易受冻害的作物,还可以采取覆盖、熏烟等方法来减少冻害的发生。

  3. “瓜菜窖子常检查,大棚瓜菜要细管”。立春后仍有较大寒流,容易使温室内茄果类蔬菜产生冻害,为此要做好防寒抗冻工作。茄果类蔬菜必须在大棚内进行二道膜覆盖。尚在育苗阶段的瓜类秧苗,夜晚可在小拱棚上覆盖遮阳网、稻草帘或无纺布,增强保温能力.

  4. “科学种田,越种越甜”。随着气温上升和棚内湿度增大,大棚内瓜菜易发生灰霉病、枯萎病及蚜虫危害。病虫防控应采纳农业防控和药剂防控相结合例如做好棚内温湿度管理,降低棚内湿度,畦沟铺草,合理施肥,准时整枝、摘除病老叶喷施对口农药预防等

微信截图_20250201104915.png 微信截图_20250201104927.png 微信截图_20250201104938.png 微信截图_20250201104949.png

回复

使用道具 举报

6403

主题

3万

帖子

8万

积分

论坛元老

Rank: 8Rank: 8

积分
86446
发表于 2025-2-1 12:08:44 来自手机 | 显示全部楼层 | 来自山东
学习了来自: Android客户端
回复 收起回复
B Color Smilies
还可输入 个字符
回复

使用道具 举报

0

主题

2万

帖子

4万

积分

论坛元老

Rank: 8Rank: 8

积分
48972
发表于 2025-2-1 13:41:17 来自手机 | 显示全部楼层 | 来自山东
知道了来自: Android客户端
回复 收起回复
B Color Smilies
还可输入 个字符
回复

使用道具 举报

29

主题

1万

帖子

3万

积分

论坛元老

Rank: 8Rank: 8

积分
37190
发表于 2025-2-1 13:48:32 来自手机 | 显示全部楼层 | 来自山东
收到,来自: Android客户端
回复 收起回复
B Color Smilies
还可输入 个字符
回复

使用道具 举报

6

主题

1万

帖子

2万

积分

论坛元老

Rank: 8Rank: 8

积分
28629
发表于 2025-2-1 15:45:17 来自手机 | 显示全部楼层 | 来自山东
点个赞来自: Android客户端
回复 收起回复
B Color Smilies
还可输入 个字符
回复

使用道具 举报

32

主题

1万

帖子

3万

积分

论坛元老

Rank: 8Rank: 8

积分
33849
发表于 2025-2-1 15:48:46 来自手机 | 显示全部楼层 | 来自山东
谢谢分享来自: Android客户端
回复 收起回复
B Color Smilies
还可输入 个字符
回复

使用道具 举报

58

主题

1万

帖子

2万

积分

论坛元老

Rank: 8Rank: 8

积分
22798
发表于 2025-2-1 15:54:28 来自手机 | 显示全部楼层 | 来自山东
挺好的来自: Android客户端
回复 收起回复
B Color Smilies
还可输入 个字符
回复

使用道具 举报

0

主题

1万

帖子

2万

积分

论坛元老

Rank: 8Rank: 8

积分
28844
发表于 2025-2-1 15:57:42 来自手机 | 显示全部楼层 | 来自山东
谢谢分享来自: Android客户端
回复 收起回复
B Color Smilies
还可输入 个字符
回复

使用道具 举报

4

主题

2万

帖子

5万

积分

论坛元老

Rank: 8Rank: 8

积分
55725
发表于 2025-2-1 16:50:40 来自手机 | 显示全部楼层 | 来自山东
知道了来自: Android客户端
回复 收起回复
B Color Smilies
还可输入 个字符
回复

使用道具 举报

3353

主题

1万

帖子

4万

积分

论坛元老

Rank: 8Rank: 8

积分
49390
发表于 2025-2-1 17:51:55 来自手机 | 显示全部楼层 | 来自山东
知道了来自: Android客户端
回复 收起回复
B Color Smilies
还可输入 个字符
回复

使用道具 举报

您需要登录后才可以回帖 登录 | 立即注册

本版积分规则

侵权举报:本页面所涉内容为用户发表并上传,相应的法律责任由用户自行承担;本网站仅提供存储服务;如存在侵权问题,请权利人与本网站联系删除!联系邮箱:35457311@qq.com

QQ|Archiver|手机版|小黑屋|大章丘网 ( 鲁ICP备14015877号-1 )

GMT+8, 2025-10-3 06:41 , Processed in 0.035220 second(s), 14 queries , MemCache On.

Powered by Discuz! X3.4

© 2001-2017 Comsenz Inc.

快速回复 返回顶部 返回列表